Anjab Pengelola Data Bantuan Sosial

19890917 201101 2 009 Mengetahui. JURUSAN PENDIDIKAN ILMU PENGETAHUAN SOSIAL FAKULTAS KEGURUAN DAN ILMU PENDIDIKAN UNIVERSITAS SANATA DHARMA.

Http Hukum Papua Go Id Jdihpapua Files Docs Regulasi Kumpulan 20lampiran Pdf

Hibah dan bantuan sosial dalam bentuk uang dianggarkan oleh Pejabat Pengelola Keuangan Daerah PPKD dalam kelompok belanja tidak langsung dan disalurkan melalui transfer kepada penerima bantuan.

Anjab pengelola data bantuan sosial. Data yang telah disiapkan oleh kepala satuan kerja pengelola data dituangkan dalam bentuk berita acara. Menteri menugaskan kepala satuan kerja pengelola data untuk menyiapkan data sesuai dengan permohonan. Analis Monitoring Evaluasi dan Pelaporan 3.

KASUBAG INFOR dan PELAPORAN 2. Pengelolaan data bantuan masyarakat miskin yang menggunakan sistem terkomputerisasi dengan baik dan benar dapat memberikan informasi data dengan cepat dan transparan karena pengelolaan data bantuan yang belum dioptimalkan dengan baik dapat menimbulkan berbagai masalah dan memperlambat kinerja pegawai. Kasubag umum Reddy.

PERJANJIAN KINERJA TAHUN 2019 PENGELOLA DATA BANTUAN SOSIAL NO SASARAN KEGIATAN INDIKATOR KINERJA TARGET 1 Tersedianya bahan dan data Basis Data Terpadu BDT calon penerima BPNTRASTRA Jumlah calon penerima yang masuk dalam BDT. Senin Jumat Jam Kerja. Data bahan perencanaan program Penyusunan rekapitulasi kegiatan berdasarkan data bahan perencanaan program yang masuk 6.

Agar tak bingung berikut 18 pertanyaan yg sering ditanyakan terkait program BST di Ibu Kota tulis Pemprov DKI Jakarta melalui akun Twitter DKIJakarta Rabu 2712021. JAKARTA - Warga penerima Bantuan Sosial Tunai BST DKI Jakarta pasti bertanya-tanya seputar persyaratan dan pendistribusian BST. Download - Pengadministrasi Persuratan.

Kasubbag Bina Kehidupan Beragama - Asisten Perekonomian dan Administrasi Pembangunan - 1. Bantuan Sosial Beras Sejahtera ini diharapkan dapat memenuhi sebagian dari kebutuhan pangan KPM sehingga bisa mengurangi pengeluarannya dalam pemenuhan kebutuhan. Bantuan Sosial 9 II.

138 Medan 20118 - email. 19621024 198603 1 018. 19771125 200901 1 005.

Perlindungan Sosial sebelum Krisis 1997-1998 15 III. ABK JFU Pengelola Kesejahteraan Sosial. Pengalaman Beberapa Negara 11 BAB III PERKEMBANGAN PERLINDUNGAN SOSIAL DI INDONESIA 14 III.

Landasan Konseptual Perlindungan Sosial 6 II. Surat Permohonan Pencairan Belanja Bantuan Sosial dilengkapi dengan Rincian rencana penggunaan belanja sosial. Selamat Datang di Website Resmi Dinas Sosial Provinsi Sumatera Utara Jl.

061 4519251 - Hari Kerja. 22 Mei 2014 7. Download -- Penyusun Laporan.

28 April -01 Mei 2014 6. Penetapan Komite Sekolah calon penerima Bantuan Sosial 10 -14 Maret 2014 5. ANALISIS PENGELOLAAN DANA BANTUAN OPERASIONAL SEKOLAH BOS DI SEKOLAH MENENGAH PERTAMA NEGERI 2 PAKEM TAHUN AJARAN 20172018.

Masalah klasik yang sering terjadi di lapangan dalam skema bantuan ialah ketidakakuratan data penerima bantuan dan kejelasan informasi terutama saluran pengaduan. 09 Mei 2014 Tahap 2. Perlindungan Sosial Pasca-Reformasi 16 III.

Penyaluran dana Bantuan Sosial ke rekening Komite Sekolah Tahap 1. Kepala Bagian Kesejahteraan Sosial - a. Download - Pengelola Surat.

Pemerintah Kota Palangka Raya Penyusun ANJAB Dinas Perhubungan Kota Palangka Raya BETTY LESTARI SPsi NURJANNAH AMd NIP. KEPALA DINAS PERHUBUNGAN KOTA PALANGKA RAYA Drs. Kebijakan sosial ekonomi seperti pemberian sembako keringanan tagihan listrik serta restrukturisasi kredit merupakan respon positif pemerintah.

Pengelola Data Bantuan Sosial Pengelola Kesejahteraan Sosial Pengelola Rencana Sosial dan Kesehatan Pengevaluasi Hasil Kegiatan Bantuan Sosial Masyarakat Penyuluh Bimbingan Konseling Bagi Eks Penyandang Penyakit Sosial Penyusun Program Pembinaan Pranata Sosial Petugas Penggandaan. Kasubbag Kesejahteraan - b. Pengumpulan data yang digunakan adalah melalui observasi wawancara dan.

ELDY MSi Pembina Utama Muda NIP. Bantuan Sosial Uang 6195000000 TOTAL DANA HIBAH DAN BANTUAN SOSIAL 52339124000 Sedangkan jika dilihat dari Perangkat Daerah yang menyalurkan Dana Hibah dan Bantuan Sosial dari Pemerintah Kabupaten Semarang sebanyak 6 e nam OPD 3 t iga OPD yang menyalurkan Dana Hibah dan Pemberian Hibah dan Bantuan Sosial dianggarkan setiap tahun. Pokja Data terdiri dari Kementerian Koordinator Bidang Pembangunan.

Jaminan Sosial 10 II. Menurut Peraturan Menteri Keuangan PMK nomor 181 tahun 2012 bantuan sosial bansos merupakan pengeluaran berupa transfer uang barang atau jasa yang diberikan oleh pemerintah pusatdaerah kepada masyarakat guna melindungi masyarakat dari kemungkinan terjadinya risiko sosial meningkatkan kemampuan ekonomi dan kesejahteraan masyarakat. Permohonan penggunaan data terpadu kesejahteraan sosial sebagaimana dimaksud dalam Pasal 14 dilakukan dengan mekanisme.

Data bahan perencanaan program Pencatatan perkembangan dan permasalahan data bahan perencanaan program secara periodik 7. Bantuan akan diberikan selama 4 bulan dengan besaran Rp300 ribu per keluarga per bulannya. PENGELOLA DATA BANTUAN SOSIAL USMAN TIRMID Nip.

Rekonsiliasi Data PNS Pada SIMPEG. Bantuan sosial dan bantuan keuangan sebagaimana dimaksud pada ayat 1 ditetapkan dalam peraturan kepala daerah. KABID TATA RUANG JASKON 1.

SalinanFotocopy KTP atas nama ketuapimpinanpengurus lembaga organisasi penerima belanja bantuan sosial. Pengujian Kelengkapan SPP-LS khusus Belanja Bantuan Sosial. Kasubbag Bantuan Hukum - 3.

DT-PPFM dikelola oleh Kelompok Kerja Pengelola Data Terpadu Program Penanganan Fakir Miskin. ANJAB ABK dan EVJAB Nama Jabatan Analisis Jabatan Analisis Beban Kerja. 19830612 201001 2 028 Pengatur Tingkat I NIP.

Bimbingan Teknis Pengelolaan Dana Bantuan Sosial Komite Sekolah dan Penandatanganan Surat Perjanjian Tahap 1. Analis Data dan Inf. Verifikator ANJAB Yang membuat.

Pengadministrasi umum Reddy Prayudie. 21 -24 April 2014 Tahap 2. Download - Pengolah Data.

0730 1600 WIB. ABK PENGELOLA DATA KEBIJAKKAN KLASIFIKASI BARANG. Anjab jfu pengelola barang Reddy Prayudie.

Analisis Jabatan Pengelola Data Pelayanan

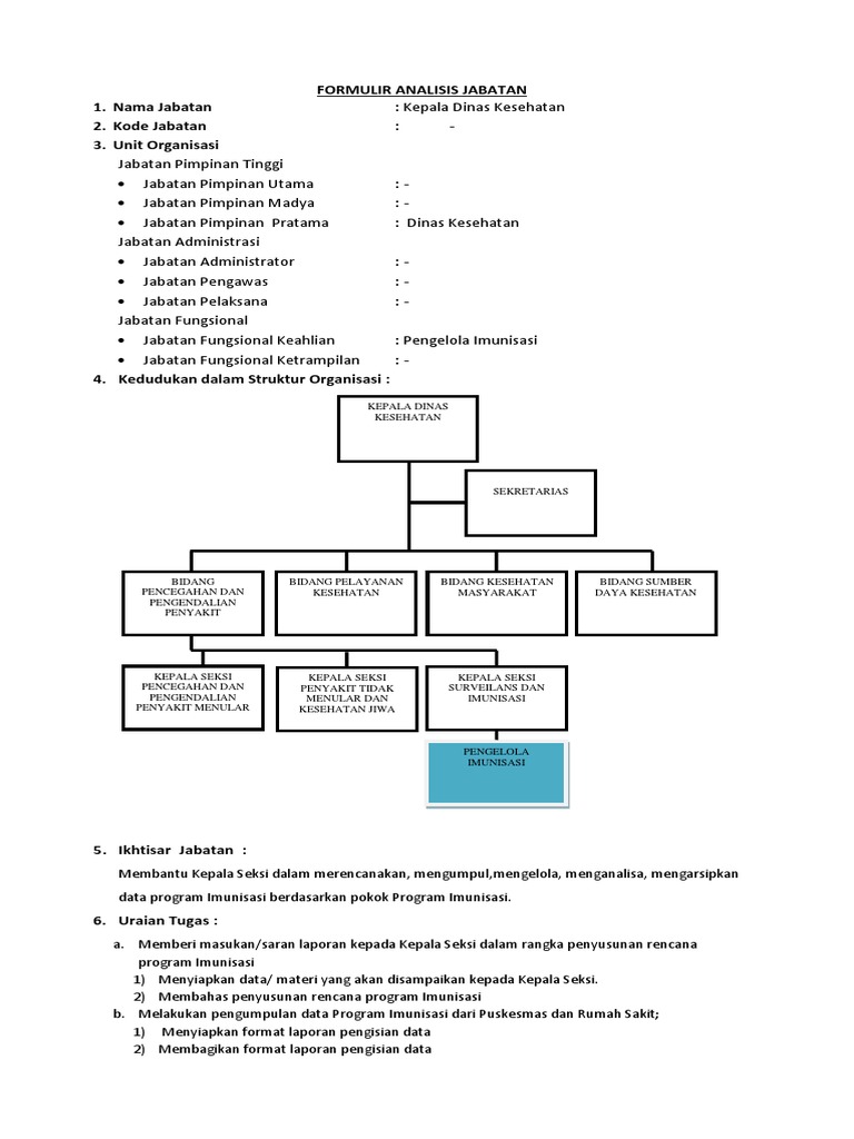
Anjab Pengelola Imunisasi

Anjab Pengelola Mutu

Anjab Pengolah Data

Anjab Jfu Pengumpul Pengolah Data Bahan Perencanaan Program

Https Peraturan Bpk Go Id Home Download 93116 Pergub 107 2017 Pdf

Pengadministrasi Kesejahteraan Sosial

Analisis Jabatan Pengolah Data Kelembagaan Oke

1 Pengolah Data Pembayaran Jaminan Kesehatan

G 3 Pengelola Data Pemberdayaan Masy

Http Jdih Kemsos Go Id Pencarian Www Storage Repository Permensos 2003 20tahun 202014 Pdf

Anjab Staf Baru Pengelola Data Informasi Produk Hukum

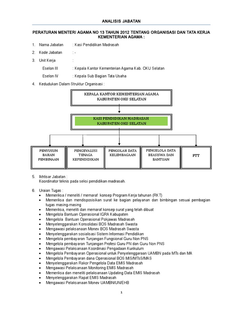
Anjab Pendidikan Madrasah

Anjab Pengumpul Dan Pengelola Data

Anjab Pengelola Data Pajak

Anjab Analisis Jabatan Pengelola Sarana Pembibitan Dan Penghijauan

Uraian Tugas Dan Fungsi Dinas Pekerjaan Umum Dan

Https Jdih Kemnaker Go Id Data Puu Permen 8 2019 Pdf

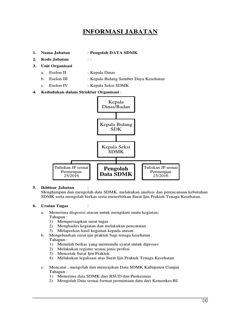
Contoh Analisis Jabatan Pengolah Data Sdmk


Belum ada Komentar untuk "Anjab Pengelola Data Bantuan Sosial"

Posting Komentar

Iklan Atas Artikel

Iklan Tengah Artikel 1

Iklan Tengah Artikel 2

Iklan Bawah Artikel